Базы данных: введение, часть одинадцатая
Илья Тетерин
2011-11-30
(use arrow keys or PgUp/PgDown to move slides)
Илья Тетерин
2011-11-30
(use arrow keys or PgUp/PgDown to move slides)
Граф
Хранение графов
Neo4j / Tinkerpop
Теория графов изобретена Леонардом Эйлером ...
в ходе решения задачи о 7 мостах в Кёнигсберге...
и представлена в Петербуржской Академии 26 августа 1735-го года.

Множественный, нагруженный, с поименованными вершинами, с поименованными ребрами, атрибутированные вершины и ребра, направленный и ненаправленный, связанный, хипер-граф, дерево, циклический и ациклический, планарный etc ...
Facebook, Twitter, LinkedIn, ВКонтакте, Одноклассники етс етс ...
Граф: ноды - люди (компании), ребра - "дружу", "служу", "работаю", "смотрю", "читаю" ...
Алгоритмы - рекомендации:
* А не хочешь ли дружить с Петей, ибо с ним дружит твой друг Вася ...
* Люди твоего семейного положения, возраста и достатка ... любят смотреть рекламу о машинах ...
Twitter: 3.43 / Facebook: 4.74 (source:Six degrees of separation)
Интернет сам по себе - компьютеры, свитчи, таблицы маршрутизации, пользователи ... сайти и линки сайтов
Алгоритм PageRank и индекс цитирования сайтов
Новые термины: Internet of Things / Web of Things
Интересная презентация: Using A Graph Database To Power The “Web of Things” by Rick Bullotta and Emil Eifrem


Если графы можно хранить в любой базе, зачем термин graph db?
"Официального" определения не существует.
@twarko определяет это как: Граф база - это любое хранилище, реализующее "смежность" без использования индексов (index-free adjacency).
Граф ДБ - можно рассматривать как распределенный индекс, когда в каждом элементе живет свой, маленький, кусочек индекса.
Граф ДБ - это о "локальных" вычислениях. Т.е. когда результат определяется "окрестностями" точки. "Глобальное вычисление" - плохо, нужно будет ходить по всем-всем точкам.
http://neo4j.org/ / wikipedia:Neo4j
Neo4j is a high-performance, NOSQL graph database with all the features of a mature and robust database.
"embedded, disk-based, fully transactional Java persistence engine that stores data structured in graphs rather than in tables"
“For anything with multiple relationships, multiple connections, Neo4j absolutely ROCKS!”
Werner Vogels, CTO of Amazon
http://neotechnology.com / Menlo Park, CA 94025 / 19 Malmo, Sweden
Несколько раз получали венчурный капитал, сейчас 25 человек в 5 странах етс ...
Люди:
Emil Eifrém, CEO @emileifrem
Peter Neubauer, VP Product Management @peterneubauer
Marko A. Rodriguez, Advisor http://markorodriguez.com / @twarko
http://neo4j.org/forums/#nabble-td3295750
brew update brew install neo4j neo4j start
pulser-osx:tmp pulser$ neo4j start Starting Neo4j Server...WARNING: not changing user process [8330]... waiting for server to be ready.... OK. pulser-osx:tmp pulser$ open http://localhost:7474/ ==> \,,,/ ==> (o o) ==> -----oOOo-(_)-oOOo----- ==> ==> Available variables: ==> g = neo4jgraph[EmbeddedGraphDatabase [/usr/local/Cellar/neo4j/community-1.5/libexec/data/graph.db]] ==> out = java.io.PrintStream@121f34d0
Open source software products in the graph space.

Blueprints: набор API ( a-la JDBC но для Graph DB :) ) - реализации
Gremlin: язык обхода графов, работает со всеми базами у которых есть blueprints обертка
Rexter: превращаем BluePrints базу в REST server (http://localhost:8182/graphs/tinkergraph/vertices/1)
Pipes: библиотека для конструирования процессов обработки
Furnace: библиотека алгоритмов над графами
Frames: java object - graph bridge (ORM для графов)
gremlin> t = new TinkerGraph('/tmp/tinker');
==> tinkergraph[vertices:0 edges:0 directory:/tmp/tinker]
gremlin> t.addVertex(0)
==> v[0]
gremlin> t.v(0).setProperty("name","mongo")
==>
gremlin> t.v(0).setProperty("age", 5 )
==>
gremlin> t.v(0).map
==> name=mongo
==> age=5
gremlin> t.addVertex(1)
==> v[1]
gremlin> t.v(1).setProperty("name", "pulser" )
==>
gremlin> t.addEdge(0, t.v(1), t.v(0), "uses")
==> e[0][1-uses->0]
gremlin> t.v(1).out
==> v[0]
gremlin> t.v(1).in
gremlin> t.v(1).outE
==> e[0][1-uses->0]
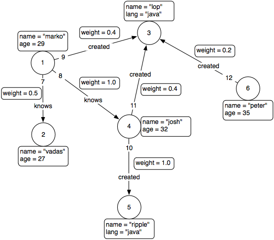
gremlin> t = TinkerGraphFactory.createTinkerGraph() ==> tinkergraph[vertices:6 edges:6]
gremlin> t.V.name
==> lop
==> vadas
==> marko ...
gremlin> t.E
==> e[10][4-created->5]
==> e[7][1-knows->2]
==> e[9][1-created->3] ...
gremlin> v = t.v(1)
==> v[1]
gremlin> v.out
==> v[2]
==> v[3]
==> v[4]
gremlin> v.outE
==> e[7][1-knows->2]
==> e[9][1-created->3]
==> e[8][1-knows->4]
gremlin> v.out.name
==> vadas
==> lop
==> josh
gremlin> v.out('knows').name
==> vadas
==> josh
gremlin> v.out('knows').filter{it.age > 30}.out('created').name
==> ripple
==> lop
thru http://markorodriguez.com
MovieLens Data Sets Aug 2011
HetRec 2011 Data Sets May 2011
==> movies.dat <==
MovieID::Title::Genres
1::Toy Story (1995)::Animation|Children's|Comedy
2::Jumanji (1995)::Adventure|Children's|Fantasy
==> ratings.dat <==
UserID::MovieID::Rating::Timestamp
1::1193::5::978300760
1::661::3::978302109
==> users.dat <==
UserID::Gender::Age::Occupation::Zip-code
1::F::1::10::48067
2::M::56::16::70072
wc -l *.dat
3883 movies.dat
1000209 ratings.dat
6040 users.dat
1010132 total
Разделитель ::
pulser$ wc -l *.dat
231743 movie_actors.dat
10198 movie_countries.dat
10156 movie_directors.dat
20810 movie_genres.dat
49168 movie_locations.dat
51796 movie_tags.dat
10198 movies.dat
13223 tags.dat
855599 user_ratedmovies-timestamps.dat
855599 user_ratedmovies.dat
47958 user_taggedmovies-timestamps.dat
47958 user_taggedmovies.dat
2204406 total
head -n 5 movies.dat | awk 'BEGIN{FS="[\t]"} {print $1,$2,$3;}'
id title imdbID
1 Toy story 0114709
2 Jumanji 0113497
3 Grumpy Old Men 0107050
4 Waiting to Exhale 0114885
head -n 5 movie_actors.dat
movieID actorID actorName ranking
1 annie_potts Annie Potts 10
1 bill_farmer Bill Farmer 20
1 don_rickles Don Rickles 3
1 erik_von_detten Erik von Detten 13
Создаем новую базу neo4j
Парсим входные файлы
"Гуляем" по данным
Надо еще подготовить уникальный список актеров:
iconv -f ISO-8859-1 -t utf8 movie_actors.dat
| awk ' BEGIN{FS="[\t]";OFS="\t"} { print $2,$3; }'
| sort
| uniq > mine_actors.dat
head mine_actors.dat
1000057-don_adams Don Adams
10000635-joel_michaely Joel Michaely
10000643-john_hensley John Hensley
NB: neo4j не дает назначить id вершинам, так что нужен "маппинг" из id файлов в ноды...
создаем проект в IDEA прописываем библиотеки из /usr/local/Cellar/neo4j/community-1.5/libexec/lib/ geronimo-jta_1.1_spec-1.1.1.jar lucene-core-3.1.0.jar neo4j-community-1.5.jar neo4j-cypher-1.5.jar neo4j-graph-algo-1.5.jar neo4j-graph-matching-1.5.jar neo4j-jmx-1.5.jar neo4j-kernel-1.5.jar neo4j-lucene-index-1.5.jar neo4j-shell-1.5.jar neo4j-udc-1.5.jar org.apache.servicemix.bundles.jline-0.9.94_1.jar scala-library-2.9.0-1.jar server-api-1.5.jar
public class Loader2 extends TestCase {
private static final Logger log = Logger.getLogger(Loader2.class);
public static final Pattern TAB_SPLITTER = Pattern.compile("\t");
public static final Pattern SPLIT_COMMA = Pattern.compile(":");
EmbeddedGraphDatabase graphDb = null;
Transaction transaction = null;
public void setUp() throws Exception {
super.setUp();
if (graphDb == null) {
graphDb = new EmbeddedGraphDatabase("/Users/pulser/neo4j/imdb/graph.db");
transaction = graphDb.beginTx();
}
}
protected void tearDown() throws Exception {
transaction.success();
transaction.finish();
graphDb.shutdown();
super.tearDown();
}
public void testLoadActors() throws Exception {
final Fu<String, Void> callable = new Fu<String, Void>() {
public Void apply(final String line) {
try {
final String[] parts = TAB_SPLITTER.split(line);
if (parts.length != 2) {
return null;
}
final String code = parts[0];
final String name = parts[1];
final Node v = graphDb.createNode();
v.setProperty("code", "actor:" + code);
v.setProperty("name", name);
return null;
} catch (Exception e) {
System.out.print("." + line + ".");
throw new RuntimeException(e);
}
}
};
load(false, "mine_actors.dat", callable);
}
public void testLoadRelations() throws Exception {
final Pair<Map<String, Long>, Map<Long, Long>> p = loadMapping();
final Map<String, Long> actors = p.first;
final Map<Long, Long> movies = p.second;
load(true, "movie_actors.dat", new Fu<String, Void>() {
public Void apply(final String line) {
final String[] parts = TAB_SPLITTER.split(line);
if (parts.length != 4) {
return null;
}
final long movie = Long.valueOf(parts[0]);
final String actorCode = parts[1];
// parts[2]
final String rank = parts[3];
try {
final Node movieNode = graphDb.getNodeById(movies.get(movie));
final Node actorNode = graphDb.getNodeById(actors.get(actorCode));
final Relationship edge = movieNode
.createRelationshipTo(actorNode, RelTypes.STARRED_BY);
edge.setProperty("rank", rank);
} catch (Exception e) {
log.error(e.getMessage() + " for " + line);
}
return null;
}
}); }
public void testSearch() throws Exception {
for (final Node node : graphDb.getAllNodes()) {
if (node.hasProperty("name")) {
final String name = node.getProperty("name").toString();
if (name.contains("Clooney")) {
System.out.println(node.getId() + " name = " + name);
}
} } }
Теперь подсунем новую базу серверу ...
pulser$ cp -r ~/neo4j/imdb/graph.db .
И запустим сервер ...
neo4j start
open http://localhost:7474/
gremlin> c = g.v(33317)
==> v[33317]
gremlin> c.name
==> George Clooney
gremlin> c.in.out.filter({it.name == 'Brad Pitt'})
==> v[13191]
==> v[13191]
==> v[13191]
==> v[13191]
gremlin> c.in.out.filter({it.name == 'Brad Pitt'}).back(2).title
==> Burn After Reading
==> Ocean's Thirteen
==> Ocean's Twelve
==> Ocean's Thirteen
==> Burn After Reading
==> Ocean's Eleven
==> Ocean's Eleven
https://github.com/tinkerpop - документация по Tinkerpop продуктам
http://neo4j.org/learn/ - документация и туториалы по Neo4j
Writings и Lectures by Marko Rodriguez
Интернет университет: Введение в теорию графов
Твиттер по hash-tag #neo4j
InfoQ.com по neo4j
DZone NoSQL microzone
Теория графов вышла из "математическая" абстракция в нашу жизнь.
Вычисления в графах ориентированы на "локальность".
Специальный базы созданы и доступны для работы с графами.
В свободном доступе есть массивы данных для игры с алгоритмами.
Создать программу для работы с Neo4j можно за несколько часов.